□ 周道许 徐策 左登基
党的十八大以来,我国数字政府建设取得显著成效,各地各有关部门以数字政府建设为抓手,围绕改革重点领域和关键环节,积极开展创新性探索,形成了一批制度成果和实践案例,具有较强的示范性和引领性。
当前及未来一段时期,百年未有之大变局对中国提升政府数字治理能力提出新挑战,中国式现代化目标对提升数字政府建设水平提出更高要求,必须加快创新政务大数据共享协调机制,高水平推动政务信息共建共用,提升政务数字化应用服务效能,探索数字化治理“中国方案”,提升网络和数据安全水平。
一、充分认识数字政府建设的重大意义
党中央、国务院高度重视数字政府建设,准确把握全球数字化、网络化、智能化发展大势,从国家治理体系和治理能力现代化全局出发,作出一系列重大战略安排与决策部署。在推进中国式现代化新征程上,要将数字政府建设置于发展、改革、数字中国全局中来把握,置于数字经济、数字社会、数字生态的多位一体辩证关系中来理解,准确认识数字政府建设的重大意义。
数字政府建设是顺应新一轮科技革命和产业变革趋势,建设网络强国、数字中国的基础性和先导性工程
当前,新一轮科技革命和产业变革深度演进,带动全球产业竞争、科技竞争、规则竞争、安全竞争迎来崭新发展格局。从人类社会演进的历史规律看,每一次产业革命都是现有组织模式、体系、架构的重构过程,前三次工业革命建立在土地、劳动力、资本、技术等生产资料基础之上,新一次数字革命已经到来,数据等新型生产资料在未来经济中将扮演关键角色。政府作为经济社会发展的核心枢纽,必须积极顺应新一轮科技革命和产业变革趋势,积极拥抱数字化变革,加快数字政府建设步伐。从中央战略部署和顶层设计大局看,党中央、国务院从时代趋势、发展全局出发,围绕实施网络强国战略、大数据战略等作出了一系列重大部署。“十四五”规划《纲要》设立专章,从经济社会发展大局出发,对加快数字化发展、建设数字中国作出全面规划,部署提高数字政府建设水平。《数字中国建设整体布局规划》从党和国家发展的战略高度,提出了新时代数字中国建设的整体战略,提出要发展高效协同的数字政务。从网络强国、数字中国建设全局看,数字政府建设是一项复杂的系统性工程,贯穿于政府本身具备的政治、经济、社会、文化、生态文明建设各项职能,与数字中国建设“五位一体”的内容相对应。其中,数字政府是国家开展数字中国建设的核心要素,是政府提供政务服务、开展社会治理、推动经济社会发展的重要手段。加快数字政府建设,能够强化政府运行、决策、服务、监管能力,夯实数字中国建设基础支撑体系,引领数字中国建设方向,推动数字中国高质量发展。
数字政府建设是立足全面深化改革全局,创新政府治理理念和方式、形成数字治理新格局、推进国家治理体系和治理能力现代化的重要举措
国家治理现代化是中国式现代化的重要组成部分,其发展水平与中国式现代化的水平呈现正相关性。纵观电子政务40多年的发展历程,这是推进政府职能转变、提升人民群众信息化获得感之路,是不断推进国家治理体系和治理能力现代化的过程。对任何国家和政党而言,互联网都是重要的执政条件,网络空间是重要的执政环境,信息化是重要的执政手段,用网治网能力是执政能力的重要方面和体现。因此,推进数字政府建设,加快政府的数字化转型,不是针对某一项或某几项具体业务的小修小补,而是着眼政府职能而开展的一项全面深化改革的重要举措。以数字化改革助力政府职能转变,就是要发挥数字技术在政府履行经济调节、市场监管、社会管理、公共服务、生态保护等各领域的决策辅助和能力支撑作用,深入推进政府治理流程优化、机关效能提升、政务开放模式创新和履职能力提升,进一步推进决策科学化、治理精细化、服务普惠化、监管高效化,打造适应未来中国式现代化的政府治理方式、格局和能力,构建数字化、智能化的政府运行新形态。与此同时,数字政府也能够借助数字化手段赋能政府自身业务架构、办事流程与权责体系的重塑,从而实现对公共权力、公共资源、公共资金和公职人员的高效管理,加强对政府权力运行机制的监督,为推动法治政府、创新政府、廉洁政府和服务型政府建设提供重要支撑。
数字政府建设是引领驱动数字经济发展和数字社会建设、营造良好数字生态、加快数字化发展的必然要求
数字政府建设是建设数字中国全局中的重要支撑与核心枢纽,是促进数字经济、数字社会、数字文化、数字生态文明全方位协同发展的先导性工程。数字政府是数字经济、数字社会、数字生态等数字中国建设主要领域核心资源的组织者、配置者和驱动者,对全社会形成数字化的发展理念、动力机制、发展资源流通与配置方式等都具有十分关键的作用。用好数字技术,建设数字政府,有助于加快推动生产方式、生活方式变革,重构数字时代的新型社会关系,维持社会秩序与活力的平衡发展。用好数字技术,可以提高政府部门的经济运行监测、分析、预测能力,增强不同部门之间的协同监管能力,为做强做优做大数字经济提供规范健康的良好市场环境;用好数字技术,以打通底层数据共享为依托,助力推动社会治理精准化,更好解决公共服务资源配置不均衡问题,推动城乡和区域基本公共服务均等化、高效化、优质化,提升群众获得感、幸福感和安全感,为构建普惠便捷的数字社会打通各个环节;用好数字技术,有助于推动生态环境智慧治理,构建智慧高效的生态环境信息化体系,推动山水林田湖草沙一体化保护和系统治理,完善自然资源三维立体“一张图”和国土空间基础信息平台,加快数字化绿色化协同转型,引领绿色智慧生活方式,为建设绿色智慧的数字生态提供智慧支撑。未来一段时期,以数字化转型全面推进生产方式、生活方式和治理方式变革,以效率变革、动力变革深入推进发展质量变革,将成为未来经济社会发展的基本趋势。
二、党的十八大以来数字政府建设取得的重大成就
近年来,在中央及各地各有关部门大力推动下,各级政府数字技术平台支撑体系和政务服务场景应用成效显著,数据共享和开发利用取得积极进展,一体化政务服务和监管效能大幅提升,数字治理成效不断显现,我国在国际上逐渐从“追赶者”转换到“并跑者”“领跑者”,走出了一条具有中国特色的改革创新发展之路,为纵深推进数字政府建设打下了坚实基础。
政策保障体制机制初步完善
近年来,党中央、国务院从推进国家治理体系和治理能力现代化全局出发,围绕实施网络强国战略、大数据战略、数字中国建设等作出了一系列重大部署,一系列重磅政策文件陆续发布,国家数据局挂牌组建并加快开展高效统筹机制建设,初步形成并不断完善了数字政府建设的顶层设计和体制机制。2023年2月,党中央、国务院印发《数字中国建设整体布局规划》,把“发展高效协同的数字政务”作为推进数字技术与“五位一体”总体布局深度融合发展的重要支撑,为加快建设数字政府指明了清晰方向;2022年6月,国务院印发《关于加强数字政府建设的指导意见》,系统部署数字政府建设的重大目标、重大任务和重大举措,明确数字政府建设的“路线图”和“任务书”,成为数字政府领域的纲领性文件。一系列重大部署,为测评数字政府建设进度提供了丰富的“工具箱”和“测度尺”。



图表1 党中央、国务院近年来关于数字政府建设的重磅文件(数据来源:作者据中国政府网公开信息整理)
随着国家层面指导文件以及各地数字政府建设发展规划和实施方案等专项文件的陆续出台,各地数字政府建设组织运行模式也呈现出一定共性。在组织领导建设方面,多地成立以省(市)政府相关负责同志为组长的数字政府建设领导小组,据统计,截至2023年8月,我国已有19个省级行政单位成立了数字政府建设领导小组,全面统筹推进数字政府重点任务的纵横协调和督促落实。截至2023 年9月,我国已有26个省份发布38项数字政府建设指导文件。“十四五”以来我国数字政府业务场景建设项目达2.8万个,数字政府承建企业超过24万家。这标志着各地在数字政府建设顶层设计、运行体制等方面已经初步完成相对系统的基础制度建设。

图表2 各省关于数字政府建设的重要指导文件(数据来源:作者据各省政府网站公开资料整理)
政务数据开放共享取得新成效
党的十八大以来,我国以数字政府建设目标为统领,持续健全国家公共数据资源体系,加快完善公共数据开放平台建设,公共数据开放共享取得务实成效。
一是国家公共数据资源体系不断健全。中央有关部门统筹建立健全国家公共数据资源体系,推进数据跨部门、跨层级、跨地区汇聚融合和深度利用。截至2022年,覆盖国家、省、市、县等层级的政务数据目录体系初步形成,各地区各部门依托全国一体化政务服务平台汇聚编制政务数据目录超过300万条,信息项超过2000万个。人口、法人、自然资源、经济等基础库初步建成。根据2024年3月发布的第53次《中国互联网络发展状况统计报告》数据,我国现有政府网站13925个,其中,中国政府网1个,国务院部门及其内设、垂直管理机构共有政府网站 542个;省级及以下行政单位共有政府网站13383个。

图表3 2022年各行政级别政府网站数量(个)(数据来源:中国互联网络信息中心)
二是公共数据开放平台提质扩容。我国已建成全国一体化政务数据共享枢纽,已接入各级政务部门5951个,发布53个国务院部门的各类数据资源1.35万个,累计支撑全国共享调用超过4000亿次。截至2022年9月,全国已建设26个省级政务数据平台、257个市级政务数据平台、355个县级政务数据平台。截至2022年底,国家政务服务平台总使用量超过850亿人次,全国一体化政务服务平台实名注册用户超过10亿人,已初步实现地方部门500万余项政策服务事项和1万多项高频应用标准化服务,大批高频政务服务事项实现“一网通办”“跨省通办”。
政务信息化共建共用呈现新格局
围绕数字政府建设,中央有关部门不断加大政务信息化建设统筹力度,加快推进政府数字基础设施,持续完善国家电子政务网络,推进电子证照全国扩大应用和互通互认,政务信息化共建共用呈现崭新格局。
一是政府数字基础设施基本建成。目前,全国31个省(区、市)和新疆生产建设兵团云基础设施基本建成,超过70%的地级市建设了政务云平台,并逐步实现政务信息系统逐步迁移上云,集约化的建设格局初步形成。以云为代表的政府数字基础设施建设不断优化升级,容器、微服务等云原生技术在政务云建设中逐步被应用,不断提升数字政府建设运行的“韧性”。以人工智能大模型为例,经梳理统计,国内至少有56家大模型厂商在政务领域开展了布局,其中,15家厂商大模型产品通过备案。北京、上海、杭州、深圳等地出台政策推动政务领域大模型应用落地。
二是国家电子政务网络持续完善。目前,国家电子政务外网已实现县级以上行政区域100%覆盖,乡镇覆盖率达到96.1%。全国人大代表工作信息化平台正式开通,汇集办理议案建议群组超2万个,提升人大代表履职工作和沟通效率。全国各级政协以信息化赋能委员履职,省级政协普遍开发履职应用程序,积极开展网络议政、远程协商。中央纪委国家监委机关推动基层小微权力“监督一点通”信息平台建设,已覆盖16个省份836个县(市、区),累计办结群众投诉68.7万件。智慧法院服务能力覆盖100%高院中院和97%基层法院,全国法院电子诉讼占比从2021年的24%提升至2022年的28%,全国统一司法区块链平台共累计完成28.9亿条数据上链存证固证。全国检察机关数字检察工作正式启动,全年提供律师互联网阅卷服务超7万次,同比增长159%。数字技术有力支撑群众信访办理,7日内程序性回复基本达到100%。
三是电子证照支撑地方部门平台高效办事。监测数据显示,电子证照国家平台为地方部门平台提供共享服务79.5亿次,身份认证核验服务67.4亿次。截至2022年底,国家政务服务平台已归集汇聚32个地区和26个国务院部门900余种电子证照,目录信息达56.72亿条,累计提供电子证照共享应用服务79亿次。
数字政务发展水平迈上新台阶
以数字政府建设目标为统领,我国全面推进政府运行方式、业务流程和服务模式数字化智能化,持续强化数字技术在政务管理服务中的应用,数字化政务服务效能不断提升。
一是电子政务发展总体水平大幅提升。联合国的调查显示,2022年,中国电子政务发展指数再创新高,排名从2012年的第78位上升至第43位,进入全球前列,稳居“非常高”水平,是自报告发布以来的最高水平,也是全球增幅最高的国家之一。其中,作为衡量国家电子政务发展水平核心指标的在线服务指数为0.8876,继续保持“非常高”水平。
二是在线服务水平跃居全球前列。截至2023年12月,我国在线政务服务用户规模达9.73亿,占网民整体的87.3%。全国一体化政务服务平台平稳运行,实名注册用户占网民整体的比例提升至接近90%。目前,政务服务事项网上可办率达到90%以上,92.5%的省级行政许可事项实现网上受理和“最多跑一次”。同时,各级各部门政务服务“一网通办”取得实效,全国已有超过96.68%的办税缴费事项实现“非接触式”办理,电子发票服务平台的用户数量已经成功跃升至千万级水平。2022年,中国在线服务指数达到0.8876,跃居全球第九位,稳居世界第一梯队。2021年全国六类涉农政务服务事项综合在线办事率达68.2%。
同时也要看到,我国数字政府建设仍然有一些短板和弱项,如政务数据协调共享机制不健全、供需高效对接不充分、标准规范体系不完善、支撑应用水平待提升、网络安全保障体系存在短板等,还需要进一步加大工作力度,纵深推进数字政府建设。
三、数字政府建设涌现的典型模式与案例
数字政府建设是顺应中国式现代化大势所趋的必然之举,整体来看,各地普遍围绕政务服务“一网通办”、社会治理“一网统管”、政府办公“一网协同”,推进以一个省级政务云、M 个市区县云和 N 个行业云为布局模式的“1+M+N”政务云服务体系建设,注重政务数据平台建设和政务数据共享,提升电子政务一体化便捷度,各类效益模块功能不断完善,有效打通部门之间、层级之间、地区之间的数据壁垒,有效辅助政府履职与决策,对于数字经济的支撑、对数字社会的赋能、对数字生态的引领作用持续显现。
鉴于发展基础、财政条件、信息化水平、需求场景、认识水平等因素不同,各地数字政府发展水平、建设路径、建设重点和建设效果也各有不同。从建设成果较好的省份经验来看,按照数字政府建设成熟度和发展阶段,聚焦各地数字政府建设在经济调节、市场监管、社会治理、公共服务、生态环境保护等方面的履职能力等重点,综合评估各地组织机构、体制机制、平台支撑、数据开放等情况,可提炼出以下几条可复制可推广的模式路径。
先行引领型
所在区域:以上海、北京、浙江、广东等为代表的省份,以及以深圳、杭州、广州、青岛、厦门、成都、武汉等为代表的经济发达的城市。
发展基础:经济社会发展水平高,数字政府建设谋划布局和起步建设早,在政府履职、平台支撑、数据开放等方面较早进行了探索,在组织机构、体制机制、治理方式等方面率先取得了示范性成效。
建设特点:各地率先谋划数字政府建设探索,较早就数字政府建设总体规划及组织领导机制进行了谋划,在数据开放共享、政务服务便利化、政务信息互联互通、加强数据安全和个人隐私保护等领域开展了试点示范,涌现出最早一批政务服务“一网通办”、城市运行“一网统管”、政府办公“一网协同”等一系列创新实践,全面推动了数字政府、智慧城市建设,聚焦在经济形势预测、弱势群体保护、生态环境监测、社情民意研判等方面,利用新一代数字技术和推动数据要素价值释放,同时不断整合政务办事、民生服务、社会治理、产业发展等各领域能力,以推进城乡一体化发展、促进城乡公共服务和治理能力的均等普惠作为重点工作内容,成功打响“数字浙江”“数字广东”“全球数字经济标杆城市”“上海国际数字之都”等一批地方品牌。
模式路径:以人民群众为中心、以实际业务需求为导向、以多元服务场景为落点,加快实现由被动服务向主动服务、由单一服务向综合服务、由一网统管向全数字化领域管理推进转变。


图表4 先行引领型部分省市数字政府建设模式及成果
系统应用型
所在区域:以江苏、山东、安徽、福建、天津等为代表的东部地区发达省份,以及以合肥、西安、郑州、济南、沈阳等为代表的大中型城市。
发展基础:经济社会发展水平较高,数字政府建设谋划布局和起步建设较早,在政府履职、平台支撑、数据开放等方面较早进行了探索,在组织机构、体制机制、治理方式等方面较早取得了部分示范性成效。
建设特点:上述地区制定了数字政府建设总体规划及组织领导机制,把数字政府建设作为发展数字经济、建设数字社会、营造数字生态环境的基础性和先导性工程,深度聚焦重点行业和关键领域改革,全面推动各行业领域数字化转型,在推进数据开放共享、政务服务便利化、政务信息互联互通、加强数据安全和个人隐私等方面开展了系统深入的试点探索,在政府履职能力、安全保障体系、制度规则体系、数据资源体系、平台支撑体系等方面均取得了较为突出的实践成果,为其他省份开展数字政府建设提供了有益的经验参考。
模式路径:以创新应用场景为导向,注重坚持用户为先、需求驱动、场景创新、功能升级,推动从以IT集成为特征的数字政府1.0时代,加速跨越以技术应用为特征的数字政府2.0时代,加速迈向以人为本、以需求场景为特征的数字政府3.0时代,让“以人为本”的数字政府建设理念正在加速步入现实。

图表5 系统应用型部分省市数字政府建设模式及成果
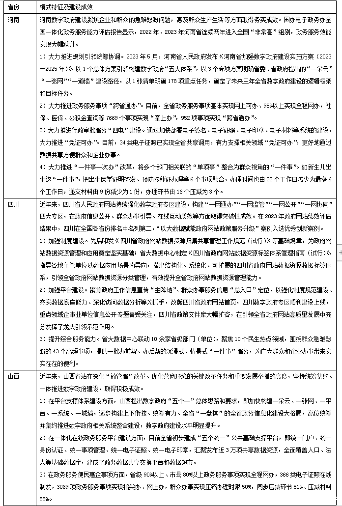
特色赋能型
所在区域:以湖北、湖南、四川、重庆、河南、陕西、山西等为代表的中西部大省,以及东莞、南通、温州、湖州等经济基础较好的城市。
发展基础:经济社会快速发展,数字政府建设进行了系统谋划布局,在政府履职、平台支撑、数据开放等部分重点领域方面进行了探索并取得诸多突破,在组织机构、体制机制、治理方式等方面较早取得了一些示范性成效。
建设特点:上述地区以经济社会发展实际需求为切入口,着力打造“一网通办”“一网统管”“一网协同”综合平台,以“统建共用”原则统一布局政务基础设施建设,在部分领域率先取得突破性进展,“数字政府”建设的目的侧重于政府管理,以“雪亮工程”“数字城管”“综治网格”等行业属性明显、管理覆盖面较广的特色化系统为突破,并在此基础上不断叠加新的功能属性进行集中展示调度。
模式路径:以特色化政务平台建设为突破,加快实现数字政府建设资源共享、平台共用和协同共治,强化公共支撑能力,兼顾地方、行业特色,政务云运营服务成为重点。

图表6 特色赋能型部分省市数字政府建设模式及成果
融合发展型
所在区域:以贵州、江西、广西、内蒙古等为代表的中西部省份,以及多数二三线城市。
发展条件:经济社会高速发展对加快数字政府建设提出更高要求,当地对数字政府建设进行了系统谋划,在政府履职、平台支撑、数据开放等方面进行了诸多方面创新和试点探索,在组织机构、体制机制、治理方式等方面较早取得成效。
建设特点:以多种技术融合应用为突破口,加快以云计算、大数据、人工智能、数字孪生等为代表的数字技术在政务各类业务场景中应用,借助多类型技术的融合,从支持政府办公、政务服务走向支持城市治理、智慧行业应用、城市安全运营等层面,实现政务信息化向数字化、智能化升级。
模式路径:通过不同数字技术在某一业务场景中相互协同、组合,实现政府业务场景从功能上更加丰富、性能上更加高效、用户体验上更加良好,进而实现城市治理能力提升、产业结构优化和管理模式创新。

图表7 融合发展型部分省市数字政府建设模式及成果
后发追赶型
所在区域:以辽宁、吉林、黑龙江、云南、甘肃、青海、宁夏、西藏、新疆等为代表的东北地区和中西部地区部分省份,以及以玉林、天水、定西等为代表的四五线城市。
发展条件:各地经济社会高速发展对数字政府建设提出更高要求,部分地区数字政府建设起步较晚,未来发展挑战与机遇并存,主要是基础设施建设水平相对滞后,公共数据资源体系、政务数据开放共享及政务服务水平等工作推进有待完善,但数字政府建设正逐步显现出对经济社会发展的重要支撑作用。
建设特点:上述地区借鉴先发地区建设经验,部署工作站位高、措施实、发展快,以规划先导打开数字政府建设新格局,以基础设施建设为突破夯实数字政府新基础,优先开展涉及国计民生的重要业务打造数字政府建设新场景,着重以IT系统集成为切入点,面向政务一体化服务平台建设及运维需求,在公共服务、城市管理和社会治理领域,打造运维平台体系,强化数字政府建设的多元应用场景,确保数据开放共享、制度规则完善、提升数据安全保障等拥有坚实的技术支撑,从而为提升政府决策和履职能力打通数字“大动脉”,有效提升对政府履职的支撑作用。
模式路径:以平台支撑体系建设为切入,迅速形成数字政府建设的硬件和软件基础设施,让政府数据高效流动起来,让政务服务高效运转起来,让政府履职高效科学起来,依托政务服务和营商环境的改善,迅速形成向经济先发地区的赶超态势。

图表8 特色赋能型部分省市数字政府建设模式及成果
四、准确把握数字政府建设面临的新机遇新挑战
当前及未来一段时期,我国迈入全面建设社会主义现代化国家新征程。实现中国式现代化建设目标,亟须加快推进国家治理体系和治理能力现代化,主动顺应经济社会数字化转型趋势,充分释放数字化发展红利,进一步加大改革力度,创新发展模式,全面开创数字政府建设新局面。
国际环境:百年未有之大变局对中国强化政府数字治理能力提出新挑战
(1)全球治理规则主导权竞争日趋激烈,亟须探索数字治理的“中国模式”
随着数字化时代到来,国与国之间的竞争焦点逐步从能源、土地、市场等传统资源的争夺,转向以信息、数据、科技等为主体的“数字主权”的竞争。当前及未来一段时期,各国都在积极推动数字化转型,数据的控制权和指挥权已经成为数字制高点争夺的核心,数字化已经成为引领创新、驱动转型、塑造优势的先导力量,成为衡量综合国力和国际竞争力的重要标志,成为实现经济社会全面可持续发展的关键因素。如美国政府发布《数字政府:建设一个21世纪的数字政府,更好服务美国人民》的战略框架,英国政府出台《政府转型战略》,澳大利亚政府推出《2025数字化转型战略》,均将数字政府建设上升为国家战略和国家意志,从顶层设计角度框定了政府数字化转型的宏伟蓝图。对于中国这样身处全球力量格局转换中的大国来说,数据作为新型生产要素,既是赢得新一轮战略竞争新优势的抓手,也可能成为被对手用于构筑“小院高墙”并不断拉开差距的手段,因而是极其重要的基础性、战略性、关键性要素资源。联合国调查显示,2022年,中国电子政务发展指数排名全球第43位,这与中国经济实力和大国身份是不完全匹配的。
(2)国际产业分工与竞合格局深度演变,亟需不断提升数字政府治理效能
从全球产业链供应链格局变化看,随着全球化深入发展,国际产业链供应链分工与竞争格局发生深刻变化,一些西方大国出于自身利益和战略竞争考量,刻意放大数据和技术所引发的国家安全风险,试图将技术问题引入“全球战略竞争”的迷局,甚至不惜采用行政干预的手段来迫使供应链本地化或友岸化,通过炒作战略对手技术威胁、限制技术出口和投资等各种方式实施技术遏制。从政府在全球竞合格局中的作用看,当前国际形势下,政府决策在全球产业链供应链布局与变革中的地位与作用不断强化。这一背景下,如何应对发达国家围堵所造成的信任赤字、治理赤字、发展赤字、安全赤字、和平赤字,如何正确处理好发展与安全、开放与自主等国际经贸关系,更加考验政府决策治理的能力和水平。从数字政府对政府决策的影响看,推进数字政府建设,是不断推进政府组织管理创新、技术融合创新、业务模式创新的有效手段,能够增强政府应对复杂国际局势的能力,提高政府治理的科学性、精准性和高效性,从而更好地应对全球治理变革带来的新挑战。
(3)新一轮科技革命日新月异,亟须探索适应新兴科技发展的现代治理模式
当前,以ChatGPT等为代表的生成式大模型是人工智能技术的一次飞跃,代表着 AI 技术从感知世界、理解世界向创造世界的跃迁。政务领域涉及大量内容生产及人与人交互环节,与生成式 AI 大模型高度的信息收集、文本总结、智能交互能力契合度较高,是未来生成式 AI 大模型应用的肥沃土壤。自大模型工具出现以来,全球各国纷纷探索新技术在政府治理中的应用可能,推动形成一波以智能化为主要特征的数字政府改革浪潮。从应用广度看,大模型在政务领域的应用探索已较为普遍,包括美国、英国、澳大利亚、加拿大、新加坡、日本、韩国在内的 18 个国家或地区已将大模型应用在政府事务管理中,场景覆盖政府内部办公、政务信息公开、政务服务提供、民生服务优化和国防航天等5大领域13个细分场景。从应用深度看,部分国家在政务领域的大模型认知率、利用率达到较高水平,罗兰贝格咨询公司预计,在充分应用的前提下,预计大模型将推动公共服务行业降低1.8%的经营成本。从部署推进看,新加坡、日本、美国等实践较为靠前,已推动地方分散探索向集成应用转变,在部署方式、数据处理等方面做出统筹安排。可以说,数字政府是数字技术革命时代政府治理改革发展的必然结果,建设好数字政府,不断提高政府数据治理能力,是国家创新力和竞争力增强的重要体现。
(4)数字时代全球安全形势日趋复杂,亟需提升政府数字安全能力建设
未来一段时期,全球单边主义、霸权主义、保护主义对世界和平与发展的威胁呈急剧上升之势,全球范围内的地缘冲突、政治变局与社会动荡仍然此起彼伏,甚至呈现持续上升态势。究其原因,主要在于很多国家现代化治理能力有限,甚至存在严重的治理失灵。数字化时代,数据跨境流动、数字主权与数字安全等全球治理新问题愈加突出,网络基础资源与优米视讯苹果下载app成为网络空间博弈的重要战场。局部地区的地缘冲突事件不断,加快全球数字化发展格局纵深演变,国际竞争越来越体现为理念之争、制度之争、规则之争,主要经济体均将网络安全和用户隐私保护视为加快数字政府建设的重要基础,努力在发展和安全的二元博弈中寻求最大公约数,确保核心技术“不掣肘”、隐私数据“不外泄”、数字政府底座“不漏水”。对中国这样的发展中国家而言,更需要下大力气提升政府治理效能,以加快推进数字政府建设为抓手,推进国家治理体系与治理能力现代化。
国内环境:中国式现代化伟大目标对提升数字政府建设水平提出更高要求
(1)我国构筑数字经济发展新优势亟须探索中国特色数字化解决方案
当前,中国经济已由高速增长阶段转向高质量发展阶段。区别于中高速发展阶段,要素配置方式效率越来越低,资源环境承载能力濒临上限,土地、人力、资本的边际产出正在下降,要从传统发展方式转向高质量发展,就必须加快培育新的增长点。数字经济具有高创新性、强渗透性、广覆盖性,以技术创新的方法实现改革,直接带动从研发、设计、运输、推销到售后服务等产业链各个环节,从而降低要素配置成本和经济社会活动的交易成本,提高社会经济运行效率。社会主义市场经济条件下,数字经济发展有赖于政府部门更好发挥在资源配置中的作用,统筹政策、资金、人才、土地等基础要素支撑,建立完善数据要素资源、基础设施建设、科技创新体制、网络数据安全等基础制度规则,构建立法统筹、规划先导和标准引领体系,营造健康公平有序高效的良好市场环境,护航数字经济做优做强、发展壮大。
(2)政府数字化转型迈入攻坚期和深水区亟需开创数字政府新局面
“十四五”乃至未来很长一段时期,政府数字化转型将成为政府形态重塑的主基调之一。在各地政务大数据平台建设及数据要素市场化流通交易的背景下,政务大数据市场将会迎来迅猛增长。这要求我们必须主动适应经济社会数字化转型要求,综合施策采取全面措施开创数字政府建设新局面。
(3)数字时代文化和意识形态领域新变化亟需提升政府优米视讯苹果下载app能力
当前及未来一段时期,伴随互联网的快速迭代和普遍应用,民族传统文化和主流意识形态特别是在民族语言、传统节日、历史文化遗产等方面遭受一定冲击。尤其是广大青少年作为网络空间和网络文化的主要参与者和推动者,既可以快速便捷广泛地吸收网络信息,但也容易受到各种负面信息的干扰,在人生观、世界观、价值观形成过程中留下网络世界的印记。与此同时,人民群众对数字文化消费的需要更加多样,对推进公共数字文化建设提出了新的更高要求,有关部门如何整合文化旅游、广播电视、新闻出版等领域的文化成果,进一步增强扩大高水平数字文化内容的生产和供给,拓宽数字文化应用场景和传播渠道,创造更丰富、更优质、更多样的文化资源、文化体验,打造全新的文化场景、文化载体、文化业态,发展公共数字文化消费新场景,成为未来亟待破解的命题。
(4)人民美好生活新需要亟需提升数字时代政府公共服务能力和水平
中国式现代化是人口规模巨大的现代化。当前及未来一段时间,我国人口结构发生重大变化、中等收入群体日益壮大、需求层次类型日益多元等特征仍将持续。在社会治理与公共服务过程中,数字技术广泛应用,消弭了人力资源和物理空间的高成本,带来了资源优化配置、生产效率提升和社会进步,在补足教育、医疗、就业等社会公共服务短板和助力乡村振兴建设方面正在发挥积极功能功用,将不同区域、不同年龄、不同收入水平的群体都纳入覆盖范围,教育、就业、社保、医疗、养老、居住、婚育、出行等与群众生活密切相关的异地办事需求实现无缝接续,加快形成全龄、友好、包容、均衡、可及的社会公共服务体系,有助于全面维护社会公平正义,解决发展的不平衡不充分和人民美好生活的掣肘问题,最终推动人的全面发展。
(5)人与自然和谐共生的长远目标考验政府生态环境治理科技化智能化水平
我国仍处于数字生态建设起步期,数字产业能耗也在快速增长。这一背景下,我们必须以高质量发展为主题,以“双化”协同转型工作为抓手,以数字化引领绿色化、以绿色化带动数字化,加快实现绿色低碳转型,构建智慧高效的生态环境数字化信息化智能化体系,为碳达峰、碳中和目标实现提供支撑,赋能生态治理创新,构建开放、透明、共治、共享的生态治理体系,构建数字时代的生态文明新格局。
五、探索完善数字政府建设的方法路径
着眼于中国式现代化大局,着眼于国际国内发展大势,着眼于网络中国、数字中国建设全局,立足当前数字政府建设的重点难点和热点问题,借鉴各地数字政府建设过程中涌现出的典型案例与模式,国家层面应进一步采取措施,持续完善数字政府建设的共享协调机制、共建共用水平、应用服务效能、治理模式探索和安全保障水平。
创新政务大数据共享协调机制,强化公共数据要素供给能力
一是完善数字政府建设体制机制。加强顶层设计,进一步完善数字政府建设领导工作机制,建立政务数据共享激励机制,调动各层级各部门数据共享积极性。明确政务数据共享的范围、方式、权限和责任,建立公共数据共享监督机制,确保数据共享的公正公平公开。推动公共数据汇聚利用,建设重要领域国家数据资源库,挖掘数据价值,提升公共服务水平和治理能力。二是健全法律法规体系。加强立法规划和统筹协调,研究制定数字政府相关领域立法规划,完善政务数据共享协调机构,明确数字领域政府治理的法律边界、权利义务和责任归属,为数字政府发展提供坚实的法治保障。三是加快构建技术标准体系。完善政务数字化标准工作指南,制定统一的政务数据开放目录和标准规范,促进跨部门数据共享和业务协同,制定修订跨部门、跨区域、跨层级之间的数据交叉融合发展应用标准。
高水平推动政务信息共建共用,提升平台底座支撑保障能力
一是加强政务信息化基础设施共建。优化政务网络布局,推进政务云平台建设,实现政务信息基础设施的共建共享。加快推进“互联网+政务服务”行动计划,深化“一网通办”,强化政务数据共享和业务协同,推进政务服务事项网上办、掌上办、一次办,提升政务服务标准化、规范化、便利化水平。二是促进政务信息系统集成。开展政务信息系统整合,消除“信息孤岛”“数据烟囱”,实现政务信息系统的互联互通和数据共享。搭建统一的政务服务平台,实现政务服务事项的跨地区办理。加强政务数据汇聚,形成政务服务大数据,支撑决策分析。推动政务大数据开放共享,支持企业和科研机构开展创新应用。三是强化政务信息化案例示范。总结和推广政务信息化的成功案例,引导政府部门树立信息化建设典范。推出一批地方政府数字化能力建设先行示范,在关键领域与核心环节开展改革试点探索,引导各地加快实现信息系统网络互联互通、数据按需共享、业务高效协同。
提升政务数字化应用服务效能,优化数字应用公共服务能力
一方面,推动公共服务上网上云。进一步优化公共服务资源配置方式和能力加快推动文化、教育、健身、旅游等领域公共服务资源“上云用数赋智”,提升数字化供给和网络化服务能力,实现优质公共服务资源互联互通、共建共享。强化各类新型数字技术应用场景衔接,进一步优化公共服务资源配置方式和能力,提升医疗、养老、就业等领域供需精准对接。依托国家政务服务平台,完善电子政务外网、基础信息库,整合各地区、各部门政务服务事项与服务资源,提升数字化公共服务体系建设水平。另一方面,推进公共服务普惠共享。依托数字政府建设,深化新型智慧城市建设,把增进民生福祉、推进共同富裕作为出发点和落脚点,打造宜居韧性智慧城市。推动数字城乡融合发展,完善农村地区信息化服务供给,推进城乡要素双向自由流动,形成以城带乡、共建共享的数字城乡融合发展格局。加快建设面向革命老区、民族地区、边疆地区、脱贫地区的远程服务体系,助力实现基本公共服务均等化、高效化、优质化。加强信息无障碍建设,加快数字技术适老化改造,提升面向老年人、残疾人、失能人口等特殊群体的数字化社会服务能力。
探索数字化时代治理“中国方案”,健全制度规则保障能力
一是完善数字治理体系。以数字化手段推进政府职能向公共服务、社会管理、行业监管等方向转变,提高政府治理能力。建立健全数字治理组织架构、政策法规和标准规范,提升数字治理水平。二是推进智慧城市建设。以数字技术为支撑,加强城市基础设施、公共事务和民生领域的智慧化建设。整合线上线下政务服务资源,打造多元化、便捷化的城市公共服务平台。以用户需求为导向,简化政务服务流程,提高政务服务效率。三是加强数字治理人才培育。加快培养一支具备数字化治理能力的专业人才队伍,为数字政府建设提供人才保障。支持科研院所加强数字政府领域基础理论和前沿理论研究,支持社会力量培养数字政府相关技术创新研发人才。
强化网络安全和数据安全保护水平,筑牢全方位安全防护能力
一是完善法律法规体系。建立健全网络安全法律法规体系,明确网络安全责任和要求。加快建立健全个人信息保护制度,明确个人信息使用规范。推行数据分类分级保护,对不同敏感度的数据进行差异化保护。二是加强网络安全技术防护。积极运用人工智能、虚拟现实、量子技术等前沿科技手段,完善数据加密、身份认证与访问控制、安全认证与审计、网络防火墙与入侵监测系统、安全协议与通信隧道等技术应用场景,完善政务信息系统安全风险防控体系,提升政务网络和信息系统的安全风险防控能力。定期开展网络安全风险评估,及时发现和整改安全隐患。建立应急响应机制,对数据安全事件进行快速反应和处理。三是加强网络安全意识教育。定期开展网络安全和数据安全培训,强化工作人员安全教育。
(作者:周道许,清华大学五道口金融学院金融安全研究中心主任;徐策,国家发展改革委国土开发与地区经济研究所副研究员;左登基,国家信息中心中经网研究员、中经战略改革小组成员)
